新闻动态

  • 热电阻热电偶选型、插入深度、扩大管的应用

    温度传感器深度插入 :未明确规定具体温度仪表在各类介质管道或设备中的插入深度数值,但强调温度检测元件的安装位置和插入深度应能正确反映被测对象的温度,避免因安装位置不当或插入深度不足导致测量误差过大,影响温度测量的准确性和可靠性。

    2025-05-19 江南官方站网页版_江南(中国)

  • 为什么DCS系统DI和DO带中间继电器?

    DI指进入DCS系统或PLC的开关量输入信号,DI输入必须是无源触点TTL或CMOS电平信号,DI进入DCS系统或PLC后常会接通DC24V或者DC48V查询电压。

    2025-04-21 江南官方站网页版_江南(中国)

  • 小汽机前轴承双金属温度计指示为负原因分析

    该温度是测量小汽轮机前轴承温度,量程 0~150℃,70℃报警,75℃跳车,与92TE-009二取二联锁,容易引起跳车。 所以平时巡检维护应作为重点仪表检查对待。在线检修时一定要按规定办理联锁切除票和检修工作票。

    2024-12-02 江南官方站网页版_江南(中国)

  • 仪表调试设备精度的选择

    仪表的精度要求主要是在模拟仪表信号中,主要包括了温度、压力、电流三个方面(频率信号涉及 幅值强弱,不存在精度问题),原则如下:

    2024-11-11 江南官方站网页版_江南(中国)

  • 热工仪表各元器件符号

    热工仪表各元器件符号

    2023-08-23 江南官方站网页版_江南(中国)

  • 温度传感器测温表安装方式

    温度传感器测温表安装方式

    2023-08-09 江南官方站网页版_江南(中国)

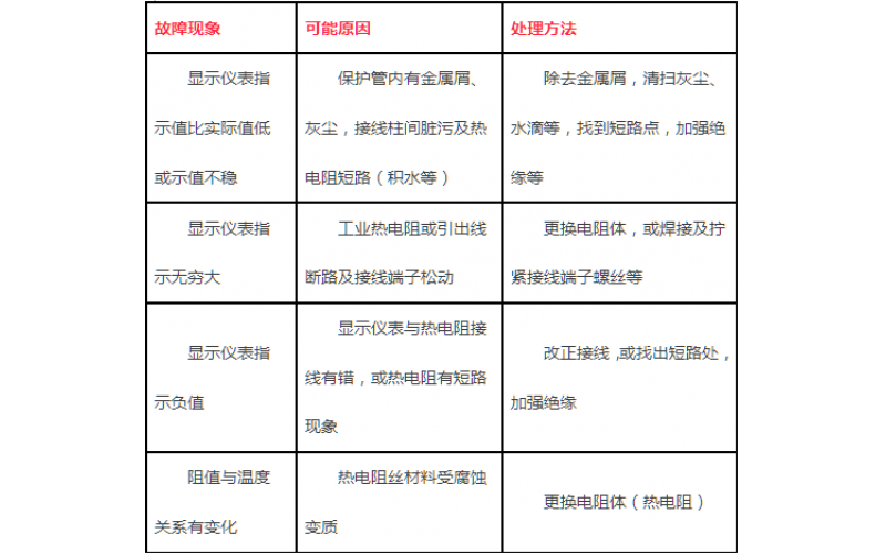
  • 热控温度仪表的故障解析分享

    热控温度仪表的故障解析分享

    2023-03-20 江南官方站网页版_江南(中国)

  • 热电偶和热电阻有何用途,如何甄别?

    KS-BJ系列热电偶和热电阻有何用途,如何甄别?

    2022-05-18 江南官方站网页版_江南(中国)自控

上一页1下一页 转至第
首页
产品
新闻
联系